适老版
网站首页
魅力潇湘
信息公开
办事服务
政民互动
搜索
中国政府网
|
湖南省人民政府
|
永州市人民政府
无障碍浏览
| 适老版
繁
网站首页
信息公开
办事服务
政民互动
魅力潇湘
X
您现在所在的位置 :
首页
>
政务公开
>
工作动态
分享到:
工作动态
索引号:
4311030021/2022-01469
分类:
发文机关:
冷水滩区教育局
发文日期:
2022-08-09
名称:
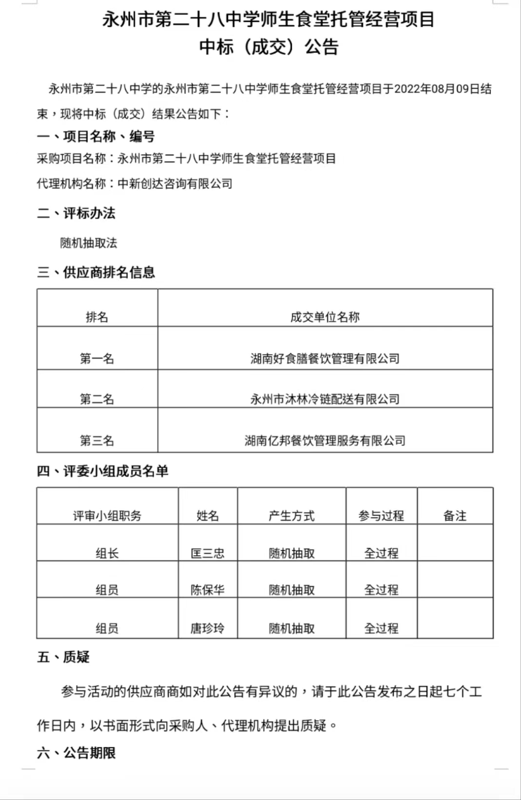
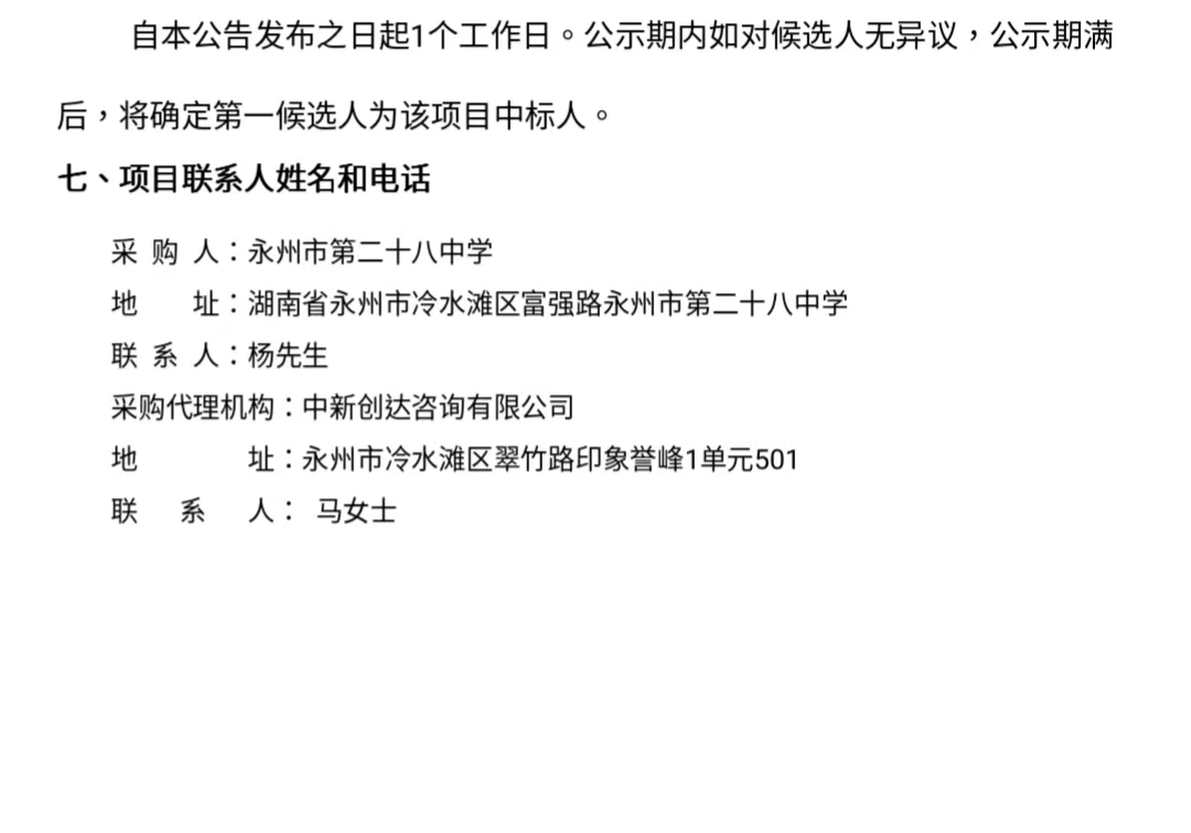
永州市第二十八中学师生食堂托管经营项目中标(成交)公告
文号 :
永州市第二十八中学师生食堂托管经营项目中标(成交)公告
2022-08-09
来源:
永州市冷水滩区教育局
【字体:
大
中
小
】
打印
扫一扫在手机打开当前页
【TOP】
【
打印页面
】【
关闭页面
】